248cc永利集团

接待会见248cc永利集团官方网站
天气:
OA系统

248cc永利集团(中国游)有限公司官网

目今位置:首页 > 专题专栏 > 项目建设

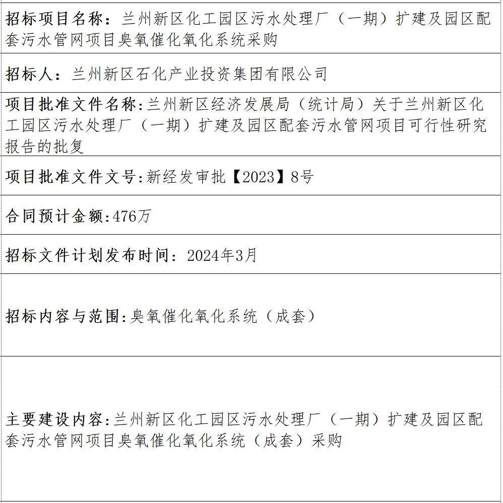
兰州新区化工园区污水处置惩罚厂(一期)扩建及园区配套污水管网项目臭氧催化氧化系统采购招标公示

2024年02月29日 09:38点击: 次 作者: 泉源:物资装备部

248cc永利集团(中国游)有限公司官网

    【网站地图】【sitemap】